Электрическая тепловая завеса Ballu BHC-CE-3T серии S1 Eco
С электрическим нагревом и возможностью установки до 2,5м горизонтально. На поверхность нанесено полимерное покрытие против коррозии и трещин. Клавишное управление со световым отображением размещено на приборе. Забор воздуха происходит с верхней части прибора.
Преимущества:
- Защита от перегрева (в случае «критичного» нагрева, произойдет автоматическое выключение)
- Стич элемент (ленточный нагреватель обеспечит моментальный нагрев)
- Аэродинамические сопла (создают направленный поток)
- 3 режима работы вентилятора
- Питание от сети 220В
Применение:
Устанавливаются над входными группами, окнами выдачи, в общественных помещениях небольшой площади (бистро, киоски, тамбуры и т.д.)
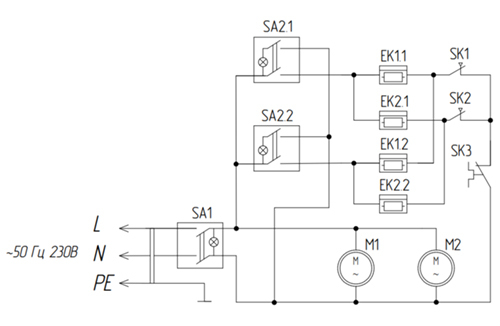
Электрическая схема:


Эффективная длина струи может служить оценкой допустимой ширины или высоты проема, который защищает завеса. При вертикальной установке завес с двух сторон проема, значение, следует понимать как полуширину. Параметр указан только для "мягких" наружных условий, т.е. температура воздуха не опускается ниже 0 °С, а скорость ветра не превышает 1м/с, приточно-вытяжная вентиляция сбалансирована. Любое ужесточение условий уменьшает эффективную длину струи на 50%.
- ruk-po-expl.pdf (463.88 KBytes) - Руководство по эксплуатации







































































